汉中市汽车消费补贴来了!最高补贴4000元
2024年4月汉中市汽车消费补贴发放申领实施细则
为切实做好汽车消费补贴的申领工作,特制定本细则。
1、消费补贴申领条件
(一)16周岁以上中国居民个人在汉中市汽车销售企业(见活动车企名单)购买乘用车新车的消费者(非个人购车、二手车、营运车辆及特种车辆交易不纳入本次汽车补贴范畴)。
(二)购置时间为2024年4月12日至2024年4月16日(以机动车销售统一发票时间为准)。
(三)购车用户需在2024年4月22日前在汉中市完成登记注册并取得汽车号牌(以机动车行驶证注册日期为准),2024年4月26日前完成资料申报并确保资料无误。
2、消费补贴发放标准和数量
对符合参与活动条件的居民个人购买乘用车新车发放一次性补贴,总额度20万元。补助标准分为三档:
第一档:购车发票金额在5万元(含)—10万元(不含),每辆发放1000元现金补贴。
第二档:购车发票金额在10万元(含)—25万元(不含),每辆发放2500元现金补贴。
第三档:购车发票金额在25万元(含)以上,每辆发放4000元现金补贴。
以上购车发票金额以机动车销售统一发票中的价税合计数为准(车辆装潢、挂牌、保险等其它费用不得列入其中)。
3、申报时限
申报时间:2024年4月12日至2024年4月26日,逾期视为自动放弃,不予受理,补贴资金有限,先到先得,用完为止。(具体时间以翼支付平台上线时间为准)
审核时间:2024年4月12日至2024年5月6日,逾期资料有误者视为自动放弃申领,不予审核。
申报期内,申领人可通过“翼支付APP”-“汉中汽车消费补贴”专区实时查看个人申请进度。若申报期内提前使用完补贴额度,汽车消费补贴活动同步结束。如遇申报资料不符合要求、审核退回的情况,须在规定时限内补充上传资料、重新提交,逾期未修改提交,视为自动放弃,不予审核。
4、申领程序
(一)申领人(手机GPS定位在汉中市,包括外地来汉人员)下载登录“翼支付APP”→首页点击或搜索“汉中汽车消费补贴”进入活动页面→完善个人信息→选择补贴类型(每台新车仅可享受一次补贴)→上传以下资料:①购车人身份证(正、反面);②机动车销售统一发票(发票联);③机动车行驶证(主、副页);④机动车登记证书(第1、2页);⑤购车付款凭证(包括pos刷卡小票、现金收据、转账记录、分期合同等,车款凭证总金额应大于等于发票金额,收款方名称必须与购车发票销售方企业名称一致)。
(二)补贴发放按照“消费者自主申请—初审—复审—统一公示—补贴发放”的流程进行。按照申领人提交申请资料时间先后顺序审核,审核结束后通过补贴申领平台公示结果(公示期为5个工作日),公示期满且无异议后,按公示结果对符合补贴条件的车辆发放补贴,补贴发放至申领人翼支付账户余额,自行提现。
5、注意事项
(一)申领人必须为机动车所有人,与机动车销售统一发票(不含专用发票)、行驶证、车辆登记证书、翼支付账户所有人一致。
(二)本次活动,每辆符合补助条件的汽车仅可享受一次补贴,不可重复申领消费补贴。
(三)申领人应关注补贴申领页面“个人申请进度”,避免因图像模糊、账户信息不一致、付款凭证金额不足等问题无法通过审核,补交资料逾期无法享受补贴。
(四)汽车销售企业要严格区分产品销售优惠和政府财政补助,严禁以政府财政补助代替销售优惠;汽车销售企业应诚信经营,对多开、虚开、伪造销售发票协助汽车所有人骗取财政补助资金的,将取消所涉车辆申报补助资格,依法追缴补助资金,追究相关企业责任。
(五)申领人应对所提交材料的真实性负责,对提供虚假信息骗取财政补助资金的,将取消机动车所有人补助资格、追缴补助资金,并依法追究相关法律责任。
(六)行政事业单位、企业不得申领补贴。
附件:
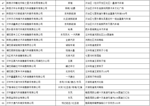
2024年4月汉中市汽车消费补贴活动企业名单



温馨提示:本站所转载内容均已注明出处,仅供学习交流与分享使用,不用于任何商业目的。文章、图片等版权均归原作者所有,如涉及侵权,请及时联系我们,我们将第一时间予以删除。
- 坐着公交游花海,关于汉台区皇塘水乡景区交通出行及换乘服务的温馨提示
- 汉中机场假期单日旅客量创新高!
- 陕西调整最低工资标准!1月1日起执行!
- 马上有雨雪、降温!汉中发布气象灾害风险预警→
- 汉台今年将增加5万天然气新发展用户
- 汉台新增200亩彩色油菜花种植面积!打造新景观→
- 6天假期!汉中正式推行中小学春秋假→
- 收藏!2025年度城乡居民医保缴费怎么缴?看这里!
- 汉中新增2个省级经济技术开发区
- 陕西汉中:因地制宜多措并举,积极打好抗旱保供水“组合拳”
- 京昆高速汉宁段交通管制!绕行路线→
- 洋县,签约项目11个,总引资额6.1亿元!
- @汉中人 清明将至,这份文明祭祀倡议书请查收 →
- 汉台将试鸣防空警报!时间→
- 国家级非遗汉中藤编研创中心落成
- 我市新增10家省级非遗工坊
- 关于启用违法取证监控设备的公告
- 时间定了!国际级龙狮赛事将在汉中举办
- 公交线路调整!终点站有变动→
- 省级专项资金拟支持!汉中项目名单→






陕公网安备61070202000177号